Нужен ли в стенах из лёгких блоков вентиляционный зазор? Нужен ли зазор между пароизоляцией и утеплителем на стенах Неправильное нанесение клея.
В прошлой статье мы рассказывали про из полимерной пленки на различные поверхности. Сегодня мы более подробно рассмотрим, как укладывать пароизоляцию на потолок и какие материалы можно использовать. Все по привычке пароизоляцией называют полимерные пленки, но суть таится в функциональном назначении слоя не пропускать пар, а под этот критерий попадает достаточно широкий спектр материалов. Естественно, что методы монтажа также разняться.
Материалы с пароизоляционными качествами
Битумную мастику можно наносить кисточкой или валиком.
Прежде чем рассказать, как укладывать пароизоляцию на потолок нужно определиться с материалами. Способностью задерживать пар обладают:
- битумные материалы;
- жидкая резина;
- полимерные пленки;
Пароизоляционная пленка для потолка крепится на предварительно возведенную обрешетку, также как и фольгированные материалы. Жидкая резина, битумные мастики и рулонная изоляция укладывается прямо поверх перекрытия, обычно сделанного из бетона. Поэтому чтобы определиться какая пароизоляция лучше для потолка конкретно в вашем случае, нужно отталкиваться от наличия или отсутствия обрешетки.
Многие считают, что пароизоляционная пленка для потолка абсолютно не пропускает влагу, хотя на самом деле это не так.
Во-первых, провести монтаж так, чтобы слой был полностью герметичным практически невозможно, а во-вторых, даже сама пленка пропускает незначительное количество пара. Важные характеристики:
- продольная и поперечная разрывная нагрузка;
- сопротивление паропроницанию;
- водоупорность;
- устойчивость к ультрафиолету.
Укладка пароизоляции на потолок только сокращает до минимума проникновение влаги в теплоизоляцию или само перекрытие. Технической возможности полностью исключить этот процесс, с сегодняшним уровнем технологий, просто нет.
Методы монтажа пароизоляции

Полимерная пленка крепится строительным степлером.
Монтаж пароизоляции потолка нужно рассматривать для каждого материала отдельно, чтобы получить полное представление о методиках укладки. Начнем издалека, а именно с битумных материалов. В принципе, они позиционируются как , при этом обладают и пароизоляционными свойствами. Такие материалы применяются для изоляции цокольного перекрытия (потолка подвала). Битумные пароизоляционные материалы для потолка есть двух видов:
- мастика;
- рулоны.
Рулоны бывают обыкновенные и самоклеящиеся, что влияет на методику монтажа. Они либо наклеиваются, либо наплавляются на рабочую поверхность. В качестве клея применяется мастика. Даже при укладке битумных самоклеящихся рулонов методом наплавления не помешает предварительно обработать рабочую поверхность мастикой, хотя можно обойтись и без нее. В обоих случаях изоляция наносится в два слоя, если это рулоны, то стыки должны быть вразнобой.
Появление все новых современных материалов усложняет вопрос: «Какую пароизоляцию выбрать для потолка».
Одна из прогрессивных гидроизоляций, которая не пропускает пар – это жидкая резина.
Она состоит из двух компонентов, которые при смешивании образуют материал, похожий на резину. Он очень эластичный и имеет хорошую адгезию с любой поверхностью. Наносится при помощи компрессора через двухфакельный распылитель. Смешивание компонентов происходит на пересечении факелов за долю секунды перед контактом жидкой резины и рабочей поверхности. Полимеризация происходит практически мгновенно.
Методику как положить пароизоляцию на потолок для пленочных и фольгированных материалов будем рассматривать совместно, так как в обоих случаях монтаж осуществляется поверх обрешетки. Значит, первое что нужно – это сделать обрешетку. Между направляющими закладывается утеплитель. Поверх обрешетки натягивается пароизоляция, она не должна провисать. Крепится материал к деревянным брускам строительным степлером. Каждая следующая лента укладывается с нахлестом, стыки проклеиваются скотчем:
- для фольгированных материалов – скотч с алюминиевым напылением;
- для пленок – специальный двухсторонний скотч.
Есть разница между тем как стелить пленочную пароизоляцию на потолок и фольгированные материалы, а именно какой стороной. Пленки кладутся любой стороной, так как они не пропускают пар в обоих направлениях. Фольгированные материалы кладутся блестящей стороной внутрь помещения. Поверх пароизоляции монтируется финишная отделка.
Нужен ли зазор при укладке пароизоляции

При укладке париозоляции на обрешетку нужно оставлять зазор.
Один из самых распространенных вопросов – это как класть пароизоляцию на потолок: с зазором или без. Речь идет про зазор между пленкой и утеплителем, а также между пленкой и финишной отделкой. Пар движется из теплой среды в холодную, из отапливаемого помещения в неотапливаемое или на улицу. Соответственно, пленка укладывается между теплой средой и утеплителем. Пар наталкивается на изоляционный слой и, не находя себе выход, часть его возвращается обратно в помещение, а часть конденсируется на пленке.
Если не будет зазора между пароизоляцией и внутренней отделкой стен, то последняя будет контактировать со сконденсировавшейся влагой. В результате чего со временем появится плесень, а материал отделки разрушится. При наличии зазора влага будет иметь возможность выпариться, поэтому буферная воздушная зона в этом случае нужна.
Зазор между пленкой и утеплителем совсем необязателен, так как та мизерная часть влаги, которая попала в теплоизоляцию, все равно двигается в направлении от пароизоляции. Если теплоизоляционный пирог сделан неправильно и пар не имеет возможности выхода из утеплителя, то зазор никак не повлияет на ситуацию. Проблему может решить только устранение ошибок монтажа.
Итоги
Из нашей сегодняшней статьи мы узнали, что пароизоляция – это функциональное назначение слоя, которое могут выполнять битумные мастики и рулонные материалы, жидкая резина, полимерные пленки и фольгированные материалы. Мы рассмотрели, как крепить пароизоляцию к потолку:
- битумные материалы и жидкую резину наносят прямо на перекрытие (обычно бетонное);
- полимерные пленки и фольгированные материалы крепятся на обрешетку поверх утеплителя, и защищают теплоизоляцию от попадания в нее влаги.
При монтаже пленочных и фольгированных материалов нужно оставлять зазор между пароизоляцией и внутренней отделкой, а между пароизоляцией и утеплителем зазор не нужен.
Вентиляционный зазор в каркасном доме – это момент, который зачастую вызывают множество вопросов у людей, которые занимаются утеплением собственного жилища. Эти вопросы появляются не просто так, поскольку надобность вентзазора – это фактор, который имеет огромное количество нюансов, о которых мы поговорим в сегодняшней статье.
Сам зазор является пространством, которое располагается между обшивкой и стеной дома. Реализуется подобное решение посредством брусков, которые крепятся поверх мембраны ветрозащиты и на наружные элементы отделки. К примеру, тот же сайдинг всегда крепится к брускам, которые делают фасад вентилируемым. В качестве изоляции зачастую используется специальная пленка, с помощью которой дом, по сути, оборачивается полностью.
Многие справедливо спросят о том, неужели нельзя просто взять, и укрепить обшивку прямо на стену? Разве они просто так выравниваются, и образуют идеальную площадь для установки обшивки? На самом деле, есть ряды правил, которые определяют необходимость или ненужность организации вентфасада. Давайте разберемся, нужен ли вентзазор в каркасном доме?
Когда нужен вентиляционный зазор (вентзазор) в каркасном доме
Итак, если вы задумываетесь о том, нужен ли вентзазор в фасаде вашего карасного дома, обратите внимание на следующий список:
- При намокании Если материал изоляции теряет собственные свойства при намокании, то зазор необходим, иначе все работы, к примеру, по утеплению жилища окажутся совершенно напрасными
- Пропуск пара Материал, из которого изготовлены стены вашего дома, пропускает пар во внешний слой. Здесь без организации свободного пространства между поверхностью стен и утеплителя просто необходим.
- Предотвращение избытка влаги Одним из самых распространенных вопросов является следующий: нужен ли вентзазор между пароизоляцией? В случае, когда отделка представляет собой пароизолирующий или влагоконденсирующий материал, то ей необходимо постоянно проветриваться, чтобы избытки воды не сохранялись в ее структуре.
Что касается последнего пункта, то в список подобных моделей входят следующие типы обшивки: виниловый и металлосайдинг, профилированный лист. Если они будут плотно нашиты на ровную стену, то остаткам скапливающейся воды будет некуда выйти. Как следствие, материалы быстро теряют свои свойства, а также начинают портиться внешне.
Нужен ли вентзазор между сайдингом и ОСБ (OSB)
Отвечая на вопрос о том, нужен ли вентзазор между сайдингом и ОСБ (от английского – OSB), также необходимо упомянуть о его надобности. Как уже было сказано, сайдинг является продуктом, который изолирует пар, а плита ОСБ вовсе состоит из древесной стружки, которая с легкостью накапливает остатки влаги, и может быстро испортиться под ее воздействием.
Дополнительные причины использовать вентзазор
Разберем еще несколько обязательных моментов, когда зазор является необходимым аспектом:
- Предотвращение образования гнили и трещин Материал стен под декоративным слоем склонен к деформации и порче под воздействием влаги. Чтобы гниль и трещины не образовывались, достаточно проветривать поверхность, и все будет в порядке.
- Предотвращение образования конденсата Материал декоративного слоя может способствовать образованию конденсата. Эти излишки воды должна незамедлительно удаляться.
К примеру, если стены вашего дома изготовлены из дерева, то повышенный уровень влаги будет негативно сказываться на состоянии материала. Древесина разбухает, начинает гнить, а также внутри нее могут с легкостью селиться микроорганизмы и бактерии. Конечно, небольшое количество влаги будет собираться внутри, но уже не на стене, а на специальном металлическом слое, с которого жидкость начинает испаряться и уноситься с ветром.
Нужен ли вентзазор в полу — нет
Здесь необходимо учесть несколько факторов, которые определяют, нужно ли делать зазор в полу:
- Если оба этажа вашего дома отапливаемые, то зазор не обязателен Если отапливается только 1 этаж, то с его стороны достаточно уложить пароизоляцию, чтобы конденсат не образовывался в перекрытиях.
- Вентзазор нужно крепить только к чистовому полу!
Отвечая на вопрос о том, нужен ли вентзазор в перекрытии, необходимо отметить, что остальных случаях данная идея носит исключительно опциональный характер, а также зависит от выбранного для утепления пола материала. Если он впитывает влагу, то проветривание просто необходимо.
Когда вентзазор не нужен
Ниже приведены несколько случаев, когда данный строительный аспект нет нуждается в реализации:
- Если стены дома из бетона Если стены вашего дома сделаны, например, из бетона, то вентзазор можно не делать, поскольку данный материал не пропускает пар из помещения наружу. Следовательно, проветривать будет нечего.
- Если внутри помещения пароизоляция Если с внутренней стороны помещения была установлена пароизоляция, то зазор тоже не нуждается в организации. Избыток влаги попросту не будет выходить сквозь стену, поэтому просушивать его не нужно.
- Если стены обработаны штукатуркой Если ваши стены обработаны, например, фасадной штукатуркой, то зазор не нужен. В случае, когда внешний материал обработки хорошо пропускает пар, дополнительных мер для вентиляции обшивки принимать не требуется.
Пример монтажа без вентиляционного зазора
В качестве небольшого примера давайте рассмотрим пример монтажа без надобности вентзазора:
- В начале идет стена
- Утеплитель
- Специальная армирующая сетка
- Дюбель-грибок, используемый для крепежа
- Фасадная штукатурка
Таким образом, любые количества пара, которые проникают в структуру утеплителя, незамедлительно будут удаляться сквозь слой штукатурки, а также через паропроницаемую краску. Как вы могли заметить, никаких зазоров между утеплителем и слоем декораций нет.
Отвечаем на вопрос зачем нужен вентиляционный зазор
Зазор необходим для конвекции воздуха, который способен просушить избыток влаги, и положительно сказаться на сохранности строительных материалов. Сама идея данной процедуры основана на законах физики. Еще со времен школы мы знаем о том, что теплый воздух всегда поднимается вверх, а холодный опускается вниз. Следовательно, он всегда находится в циркулирующем состоянии, что не дает жидкости оседать на поверхностях. В верхней части, к примеру, обшивки сайдинга всегда делается перфорация, сквозь которую пар выходит наружу и не застаивается. Все очень просто!
О трансформаторе замолвим слово
Для новичка в силовой электронике трансформатор является одним из наиболее непонятных предметов.
- Непонятно, почему в китайском сварочном аппарате стоит маленький трансформатор на сердечнике Е55, выдаёт ток 160 А и прекрасно себя чувствует. А в других аппаратах стоит в два раза больше на тот же ток и безумно греется.
- Непонятно: надо ли делать зазор в сердечнике трансформатора? Одни говорят, что это полезно, другие считают, что зазор вреден.
А какое число витков считать оптимальным? Какую индукцию в сердечнике можно считать допустимой? И многое другое тоже не совсем понятно.
В этой статье я попытаюсь внести ясность в часто возникающие вопросы, причём целью статьи является не получение красивой и непонятной методики расчёта, а более полное ознакомление читателя с предметом обсуждения, чтобы после прочтения статьи он лучше представлял себе, чего можно ожидать от трансформатора, и на что обратить внимание при его выборе и расчёте. А как это получится, судить читателю.
С чего начать?
Обычно начинают с выбора сердечника для решения конкретной поставленной задачи.
Для этого необходимо что-нибудь знать о материале, из которого сердечник изготавливается, о характеристиках изготовленных из этого материала сердечников различных типов, и чем больше, тем лучше. Ну и, конечно, надо представлять себе требования к трансформатору: для чего он будет использоваться, на какой частоте, какую мощность должен отдать в нагрузку, условия охлаждения, и, возможно, что-нибудь специфическое.
Ещё лет десять тому назад, для получения приемлемых результатов надо было иметь много формул и проводить сложные расчёты. Не всем хотелось заниматься рутинной работой, и проектирование трансформатора чаще всего проводилось по упрощённой методике, иногда наугад, и, как правило, с некоторым запасом, которому даже придумали название, хорошо отражающее ситуацию - "коэффициент испуга". Ну и, конечно, этот коэффициент заложен во многих рекомендациях и упрощённых формулах расчёта.
Сегодня ситуация намного проще. Все рутинные расчёты заложены в программы с удобным интерфейсом, Производители ферритовых материалов и сердечников из них выкладывают подробные характеристики своих изделий и предлагают программные средства для выбора и расчёта трансформаторов. Это позволяет полностью использовать возможности трансформатора и применять сердечник именно такого габарита, который обеспечит необходимую мощность, без упомянутого выше коэффициента.
И начинать надо с моделирования схемы, в которой этот трансформатор используется. Из модели можно взять практически все исходные данные для расчёта трансформатора. Затем необходимо определиться с производителем сердечников для трансформатора и получить в полном объёме информацию о его продукции.
В статье в качестве примера будет использоваться моделирование в свободно доступной программе и её обновлении LTspice IV
, а в качестве производителя сердечников - известная в России фирма EPCOS, предлагающая для выбора и расчёта своих сердечников программу "Ferrite Magnetic Design Tool "
Процесс выбора трансформатора
Выбор и расчёт трансформатора проведём на примере использования его в сварочном источнике тока для полуавтомата, рассчитанного на ток 150 А при напряжении 40 В, с питанием от трёхфазной сети.
Произведение выходного тока 150 А на выходное напряжение 40 В даёт выходную мощность устройства Рвых = 6000 Вт. Коэффициент полезного действия выходной части схемы (от транзисторов до выхода) можно принять равным
КПДвых = 0,98. Тогда максимальная мощность, поступающая на трансформатор равна
Ртрмах =
Рвых /
КПДвых =
6000 Вт / 0,98 = 6122 Вт.
Частоту переключения транзисторов выберем равной 40 - 50 КГц. В данном конкретном случае она является оптимальной. Для уменьшения габаритов трансформатора частоту необходимо повышать. Но дальнейшее повышение частоты приводит к увеличению потерь в элементах схемы и при питании от трёхфазной сети может привести к электрическому пробою изоляции в непредсказуемом месте..
В России наиболее доступны ферриты типа Е из материала N87 фирмы EPCOS.
Воспользовавшись программой "Ferrite Magnetic Design Tool ", определим подходящий для нашего случая сердечник:

Сразу заметим, что определение получится оценочным, поскольку программа предполагает мостовую схему выпрямления с одной выходной обмоткой, а в нашем случае выпрямитель со средней точкой и две выходные обмотки. В результате следует ожидать некоторого повышения плотности тока по сравнения с заложенной нами в программу.
Наиболее подходит сердечник E70/33/32 из материала N87. Но для того, чтобы он передал мощность 6 КВт, необходимо увеличить плотность тока в обмотках до J = 4 А/мм 2 , допустив больший перегрев по меди dTCu[K] и поставить трансформатор в обдув, для снижения теплового сопротивления Rth[°
C/W] до Rth = 4,5 °
C/W.
Для правильного использования сердечника, необходимо ознакомиться со свойствами материала N87.
Из графика зависимости проницаемости от температуры:

следует, что магнитная проницаемость сначала растёт до температуры 100 ° С, после чего до температуры 160 ° С не увеличивается. В диапазоне температур от 90 ° С до 160 ° С изменяется не более, чем на 3 %. То есть, параметры трансформатора, зависящие от магнитной проницаемости в этом диапазоне температур наиболее стабильны.
Из графиков гистерезиса при температурах 25 ° С и 100 ° С:

видно, что размах индукции при температуре 100 ° С меньше, чем при температуре 25 ° С. Его и следует принимать в расчёт, как наиболее неблагоприятный случай.
Из графика зависимости потерь от температуры:

следует, что при температуре 100 ° С потери в сердечнике минимальны. Сердечник адаптирован для работы при температуре 100 ° С. Это подтверждает необходимость использовать при моделировании свойства сердечника при температуре 100 ° С.
Свойства сердечника E70/33/32 и материала N87 при температуре 100 ° С приведены на вкладке:

Используем эти данные при создании модели силовой части источника сварочного тока.
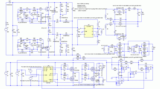
Файл модели: HB150A40Bl1.asc
Рисунок;

На рисунке представлена модель силовой части Полумостовой схемы источника питания сварочного полуавтомата, рассчитанного на ток 150 А при напряжении 40 В с питанием от трёхфазной сети.
Нижняя часть рисунка представляет собой модель " ". ( описание работы схемы защиты в формате.doc).
Резисторы R53 - R45 - модель переменного резистора RP2 установки тока поцикловой защиты, а резистор R56 соответствует резистору RP1 установки предельного тока намагничивания.
Элемент
U5 с названием G_Loop - полезное дополнение к LTspice IV
от Валентина Володина , позволяющее смотреть петлю гистерезиса трансформатора непосредственно в модели.
Исходные данные для расчёта трансформатора получим в самом тяжёлом для него режиме - при минимально допустимом напряжении питания и максимальном заполнении ШИМ.
На рисунке ниже представлены осциллограммы: Красным цветом- выходное напряжение, синим - выходной ток, зелёным - ток в первичной обмотке трансформатора.

Ещё необходимо знать среднеквадратичные (RMS) токи в первичной и вторичной обмотках. Для этого опять воспользуемся моделью. Выберем графики токов в первичной и вторичной обмотках в установившемся режиме:

Поочерёдно наводим курсор на надписи
вверху I(L5) и I(L7) и при нажатой клавише "Ctrl" щёлкаем левой кнопкой мыши. В появившемся окне читаем: ток RMS в первичной обмотке равен (округлённо)
Irms1 = 34 А,
а во вторичной -
Irms2 = 102 А.
Просмотрим теперь петлю гистерезиса в установившемся режиме. Для этого Щёлкаем левой кнопкой мыши в области надписей на горизонтальной оси. Появляется вставка:

Вместо слова "time" в верхнем окне пишем V(h):

и кликаем "ОК"
.
Теперь на схеме модели кликаем по выводу "B" элемента U5 и наблюдаем петлю гистерезиса:

На вертикальной оси одному вольту соответствует индукция в 1Т, на горизонтальной оси одному вольту соответствует напряжённость поля
в 1 А/м.
Из этого графика нам надо взять размах индукции, который, как видим, равен
dB = 400 мТ = 0,4 Т (от - 200 мТ до +200 мТ).
Вернёмся к программе Ferrite Magnetic Design Tool , и на вкладке "Pv vs. f,B,T" посмотрим зависимость потерь в сердечнике от размаха индукции В:

Заметим, что при 100 Мт потери составляют 14 кВт/м 3 , при 150 мТ - 60 кВт/м 3 , при 200 мТ - 143 кВт/м 3 , при 300 мТ - 443 кВт/м 3 . То есть, имеем почти кубическую зависимость потерь в сердечнике от размаха индукции. Для величины 400 мТ потери даже не приводятся, но зная зависимость можно прикинуть, что они составят более 1000 кВт/.м 3 . Понятно, что такой трансформатор долго не проработает. Для снижения размаха индукции необходимо либо увеличивать число витков в обмотках трансформатора, либо повышать частоту преобразования. Существенное увеличение частоты преобразования в нашем случае нежелательно. Увеличение числа витков приведёт к повышению плотности тока и соответствующих потерь - по линейной зависимости от числа витков, размах индукции тоже снижается по линейной зависимости, но зато снижение потерь вследствие снижения размаха индукции - по кубической зависимости. То есть, в случае, когда потери в сердечнике существенно больше потерь в проводах, увеличение числа витков даёт большой эффект в снижении общих потерь.
Изменим количество витков в обмотках трансформатора в модели:
Файл модели: HB150A40Bl2.asc
Рисунок;

Петля гистерезиса в этом случае выглядит более обнадёживающе:

Размах индукции составляет 280 мТ Можно пойти ещё дальше. Увеличим частоту преобразования с 40 кГц до 50 кГц:
Файл модели: HB150A40Bl3.asc
Рисунок;

И петля гистерезиса:

Размах индукции составляет
dB = 220 мТ = 0,22 Т (от - 80 мТ до +140 мТ).
По графику на вкладке "Pv vs. f,B,T" определяем коэффициент магнитных потерь, который равен:
Pv = 180 кВт/м 3 .= 180 * 10 3 Вт/м 3 .
И, взяв значение объёма сердечника из вкладки свойств сердечника
Ve = 102000 мм 3 = 0,102 * 10 -3 м 3 , определяем величину магнитных потерь в сердечнике:
Pm = Pv * Ve = 180 * 10 3 Вт/м 3 * 0,102 * 10 -3 м 3 .= 18,4 Вт.
Задаём теперь в модели достаточно большое время симулирования, для приближения её состояния к установившемуся режиму, и опять определяем среднеквадратичные значения токов в первичной и вторичной обмотках трансформатора:
Irms1 = 34 А,
а во вторичной -
Irms2 = 100 А.
Берём из модели количества витков в первичной и вторичных обмотках трансформатора:
N1 = 12 витков,
N2 = 3 витка,
и определяем общее количество ампервитков в обмотках трансформатора:
NI = N1 * Irms1 + 2 * N2 * Irms2 = 12 вит * 34 А + 2 * 3 вит * 100 А = 1008 A*вит.
На самом верхнем рисунке, на вкладке Ptrans, в левом нижнем углу в прямоугольнике приведено рекомендуемое для данного сердечника значение коэффициента заполнения окна сердечника медью:
fCu = 0,4.
Это означает, что при таком коэффициенте заполнения обмотка должна разместиться в окне сердечника, с учётом каркаса. Примем это значение, как руководство к действию.
Взяв сечение окна из вкладки свойств сердечника An = 445 мм 2 , определим общее допустимое сечение всех проводников в окне каркаса:
SCu = fCu*An
и определим, какую плотность тока в проводниках для этого необходимо допустить:
J = NI / SCu = NI / fCu * An = 1008 A*вит / 0,4 * 445 мм 2 = 5,7 A*вит/мм 2 .
Размерность означает, что независимо от количества витков в обмотке, на каждый квадратный миллиметр меди должно приходиться 5,7 А тока.
Теперь можно переходить к конструкции трансформатора.
Вернёмся к самому первому рисунку - вкладке Ptrans, по которой мы прикидывали мощность будущего трансформатора. На ней есть параметр Rdc/Rac, который установлен в 1. Этот параметр учитывает способ намотки обмоток. Если обмотки намотаны неправильно, его величина возрастает, и мощность трансформатора падает. Исследования того, как правильно мотать трансформатор проводились многими авторами, я приведу только выводы из этих работ.
Первое -
вместо одного толстого провода для намотки
высокочастотного трансформатора необходимо использовать жгут из тонких проводов. Поскольку рабочая температура предполагается в районе 100 °
С, провод для жгута должен быть теплостойким, например, ПЭТ-155. Жгут должен быть немного скручен, а в идеале должна быть скрутка типа ЛИТЦЕНДРАТ. Практически достаточно скрутки 10 оборотов на метр длины.
Второе - рядом с каждым слоем первичной обмотки должен располагаться слой вторичной. При таком расположении обмоток токи в соседних слоях текут в противоположных направлениях и магнитные поля, создаваемые ими, вычитаются. Соответственно, ослабляется суммарное поле и вызываемые им вредные эффекты.
Опыт показывает, что
если эти условия выполнены,
на частотах до 50 КГц
параметр Rdc/Rac можно считать равным 1.
Выберем для формирования жгутов провод ПЭТ-155 диаметром 0,56 мм. Он удобен тем, что имеет сечение 0,25 мм 2 . Если привести к виткам, каждый виток обмотки из него будет добавлять сечение Sпр = 0,25 мм 2 /вит. Исходя из полученной допустимой плотности тока J = 5,7 Aвит/мм 2 , можно рассчитать, какой ток должен приходиться на одну жилу из этого провода:
I 1ж = J * Sпр = 5,7 A*вит/мм 2 * 0,25 мм 2 /вит = 1,425 A.
Исходя из значений токов Irms1 = 34 А в первичной обмотке и Irms2 = 100 А во вторичных обмотках, определим количество жил в жгутах:
n1 = Irms1 / I 1ж = 34 А / 1,425 A = 24 [жилы],
n2 = Irms2 / I 1ж = 100 А / 1,425 A = 70 [жил]. ]
Рассчитаем общее количество жил в сечении окна сердечника:
Nж = 12 витков * 24 жилы + 2 * (3 витка * 70 жил) = 288 жил + 420 жил = 708 жил.
Общее сечение провода в окне сердечника:
Sм = 708 жил * 0,25 мм 2 = 177
мм 2
Коэффициент заполнения окна сердечника медью найдём, взяв сечение окна из вкладки свойств An = 445 мм 2 ;
fCu =
Sм / An = 177 мм 2 / 445 мм 2 = 0,4 - величина, из которой мы исходили.
Приняв среднюю длину витка для каркаса Е70 равной lв = 0,16 м, определим общюю длину проводи в пересчёте на одну жилу:
lпр =lв * Nж,
и, зная удельную проводимость меди при температуре 100 °
С, р = 0,025 Ом*мм 2 /
м, определим общее сопротивление одножильного провода:
Rпр = р * lпр / Sпр = р * lв * Nж/Sпр = 0,025 Ом*мм 2 /м * 0,16 м * 708 жил / 0,25 мм 2 = 11 Ом.
Исходя из того, что максимальный ток в одной жиле равен I 1ж = 1,425 A, определим максимальную мощность потерь в обмотке трансформатора:
Pобм = I 2 1ж * Rпр = (1,425 A) 2 * 11 Ом = 22 [Вт].
Добавив к этим потерям вычисленную ранее мощность магнитных потерь Pm = 18,4 Вт, получим суммарную мощность потерь в трансформаторе:
Pсум = Pm + Pобм = 18,4 Вт + 22 Вт = 40,4 Вт.
Сварочный аппарат не может работать непрерывно. В процессе сварки случаются паузы, во время которых аппарат "отдыхает". Этот момент учитывается параметром, называемым ПН - процент нагрузки - отношение общего времени сварки за некоторый промежуток времени к длительности этого промежутка. Обычно для промышленных сварочных аппаратов принимается Пн = 0,6. С учётом Пн, средняя мощность потерь в трансформаторе будет равна:
Ртр = Pсум * ПН = 40,4 Вт * 0,6 = 24 Вт.
Если трансформатор не обдувается, то, приняв тепловое сопротивление Rth = 5,6 °
C/W, как указано на вкладке Ptrans, получим перегрев трансформатора равным:
Tпер = Ртр * Rth = 24 Вт* 5,6 °
C/Вт = 134 °
C.
Это много, необходимо использовать принудительный обдув трансформатора. Обобщение данных из Интернета по охлаждению изделий из керамики и проводников показывает, что при обдуве их тепловое сопротивление, в зависимости от скорости потока воздуха, сначала резко падает и уже при скорости потока воздуха 2 м/сек составляет 0,4 - 0,5 от состояния покоя, затем скорость падения уменьшается, и скорость потока более 6 м/сек нецелесообразна. Примем коэффициент снижения равным Kобд = 0,5, что вполне достижимо при использовании компьютерного вентилятора, и тогда ожидаемый перегрев трансформатора составит:
Tперобд = Ртр * Rth * Kобд= 32 Вт * 5,6 °
C/Вт * 0,5 = 67 °
C.
Это означает, что при максимальной допустимой температуре окружающей среды Токрмакс = 40 °
C и при полной нагрузке сварочного аппарата температура нагрева трансформатора может достигнуть величины:
Ттрмакс = Токрмакс + Tпер = 40 °
C + 67 °
C = 107 °
C.
Такое сочетание условий маловероятно, но исключать его нельзя. Самым разумным будет установить на трансформаторе датчик температуры, который будет отключать аппарат при достижении трансформатором температуры 100 °
C и опять включать его при охлаждении трансформатора до температуры 90 °
C. Такой датчик защитит трансформатор и при нарушении системы обдува.
Следует обратить внимание на тот факт, что вышеизложенные расчёты сделаны из предположения, что в перерывах между сваркой трансформатор не нагревается, а только остывает. Но если не приняты специальные меры по снижению длительности импульса в режиме холостого хода, то и в отсутствие процесса сварки трансформатор будет разогреваться магнитными потерями в сердечнике. В рассматриваемом случае температура перегрева составит, при отсутствии обдува:
Tперхх = Pm * Rth = 18,4 Вт * 5,6 °
C/Вт * 0,5 = 103 °
C,
а при обдуве:
Tперххобд = Pm * Rth * Kобд = 18,4 Вт * 5,6 °
C/Вт * 0,5 = 57 °
C.
В этом случае расчёт следует проводить исходя из того, что магнитные потери происходят всё время, а к ним в процессе сварки добавляются потери в проводах обмотки:
Pсум1 = Pm + Pобм * ПН = 18,4 Вт + 22 Вт * 0,6 = 31,6 Вт.
Температура перегрева трансформатора без обдува будет равна
Tпер1 = Pсум1 * Rth = 31,6 Вт * 5,6 °
C/Вт = 177 °
C,
а при обдуве:
Tпер1обд = Pсум1 * Rth * Kобд = 31,6 Вт * 5,6 °
C/Вт = 88 °
C.
| 7 лет назад | tanya (эксперт Builderclub)
Для начала опишу принцип работы правильно сделанной утепленной кровли , после чего будет проще понять причины появления конденсата на пароизоляции - поз.8. Если смотреть на рисунок выше - «Утепленная крыша с шифером», то пароизоляция уклаывается под утеплителем для того, чтобы задерживать водяные пары изнутри помещения, и тем самым защищять утеплитель от намокания. Для полной герметичности, стыки пароизоляции проклеиваются пароизоляционной лентой. В итоге пары скапливаются под пароизоляцией. Для того чтобы они выветривались и не замачивали внутреннюю облицовку (например, ГКЛ), между пароизоляцией и внутренней облицовкой оставляется зазор 4 см. Зазор обеспечивается за счет укладки обрешетки. Сверху утеплитель защищается от намокания гидроизоляционным материалом. Если пароизоляция под утеплителем уложена по всем правилам и идеально гермитична, то паров в самом утеплителе не будет и соответственно под гидроизоляцией тоже. Но на тот случай, если пароизоляция вдруг повредится при укладке или во время эксплуатации кровли, между гидроизоляцией и утеплителем делается вентиляционный зазор. Потому что даже малейшее, не заметное глазу, повреждение пароизоляции позволяет водяным парам проникнуть в утеплитель. Проходя через утеплитель, пары скапливаются на внутренней поверхности гидроизоляционной пленки. Поэтому, если утеплитель будет уложен вплотную к гидроизоляционной пленке, то он будет намокать от скопившихся под гидроизоляцией водяных паров. Для предотвращения этого намокания утеплителя, а также для того чтобы пары выветривались, между гидроизоляцией и утеплителем должен быть вентиляционный зазор 2-4 см. Теперь разберем устройство Вашей кровли. До того как Вы уложили утеплитель 9, а также пароизоляцию 11 и ГКЛ 12, водяные пары скапливались под пароизоляций 8, снизу был свободный доступ воздуха и они выветривались, поэтому Вы их не замечали. До этого момента у Вас по сути была правильная конструкция кровли. Как только вы уложили дополнительный утеплитель 9 вплотную к имеющейся пароизоляции 8, водяным парам стало некуда больше деваться, кроме как впитаываться в утеплитель. Поэтому эти пары (конденсат) стали Вам заметны. Спустя несколько дней Вы уложили под этот утеплитель пароизоляцию 11 и зашили ГКЛ 12. Если нижнюю пароизоляцию 11 Вы уложили по всем правилам, а именно с нахлестом полотен минимум 10 см и проклеели все стыки паронепроницаемой лентой, то водяные пары не проникнут в конструкцию кровли и не будут замачивать утеплитель. Но до момента укладки этой нижней пароизоляции 11, утеплитель 9 должен был подсохнуть. Если он не успел высохнуть, то высока вероятность образования в утеплителе 9 плесени. Это же грозит утеплителю 9 в случае малейшего повреждения нижней пароизоляции 11. Потому что пару некуда будет идти кроме как скапливаться под пароизоляцией 8, замачивать при этом у теплитель и способствовать образованию в нем грибка. Поэтому по-хорошему, Вам нужно вообще снимать пароизоляцию 8, а между пароизоляцией 11 и ГКЛ 12 делать вентиляционный зазор 4 см, иначе ГКЛ будет намокть и со временем цвести. Теперь несколько слов о гидроизоляции . Первое, рубероид не предназначен для гидроизоляции скатных крыш, это битумосодержащий материал и в сильную жару битум просто стечет к свесу крыши. Простыми словами - рубероид не прослужит долго в скатной крыше, трудно даже сказать сколько, но не думаю что больше 2 - 5 лет. Второе, гидроизоляция (рубероид) уложен не правильно. Между ним и утеплителем должен быть вентиляционный зазор, как было описано выше. Учитывая что воздух в подкровельном пространстве движется от свеса к коньку, вентиляционный зазор обеспечивается либо за счет того, что стропила выше, чем уложенный между ними слой утеплителя (у Вас на рисунке стропила какраз выше), или за счет укладки вдоль стропил контробрешетки. У Вас же гидроизоляция уложена на обрешетку (которая в отличие от контробрешетки лежит поперек стропил), поэтому вся влага, которая будет скапливаться под гидроизоляцией будет замачивать обрешетку и она тоже долго не прослужит. Поэтому, по-хорошему, сверху крышу тоже нужно переделывать: заменить рубероид на гидроизоляционную пленку, и уложить ее при этом на стропила (если они выступают над утеплителем минимум на 2 см) или на контробрешетку, уложенную вдоль стропил. Задавайте уточняющие вопросы. ответить |
Чтобы уменьшить затраты, связанные с отоплением дома, безусловно, стоит инвестировать в утепление стен. Прежде чем углубиться в поиски бригады фасадчиков, желательно правильно подготовиться. Вот перечень самых распространенных ошибок, которые могут быть допущены во время утепления дома.
Отсутствие или плохо выполненный проект утепления стен
Основная задача проекта – это определить оптимальный теплоизоляционный материал (минвата или пенопласт) и его толщину в соответствии со строительными нормами. Также, заранее подготовленный проект утепления дома дает заказчику возможность четко контролировать выполнение работы подрядчиками, например, и схему укладки листов утеплителя, и количество креплений на квадратный метр, и способы обхода оконных проемов, а также многое другое.
Проведение работ при температуре ниже 5° или выше 25°, или при осадках
Следствием этого является слишком быстрое высыхание клея между утеплителем и основанием, в результате чего сцепление между слоями системы утепления стен является не надежным.
Игнорирование подготовки места работ
Исполнитель работ должен защитить от грязи все окна, укрыв их пленкой. Кроме того, (особенно при утеплении больших зданий) хорошо, если леса покрыты сеткой, которая будет защищать утепляемый фасад от чрезмерного солнечного света и ветра, позволяя отделочным материалам высыхать более равномерно.
Недостаточная подготовка поверхности
Поверхность утепляемой стены должна иметь достаточную несущую способность и быть гладкой, ровной и очищенной от пыли для обеспечения хорошей адгезии для клея. Неравномерная штукатурка и любые другие дефекты должны быть исправлены. Недопустимо оставлять на утепляемых стенах остатки плесени, высолов и т.д. Безусловно, необходимо сначала устранить причину их возникновения, и удалить их из стены.
Отсутствие стартовой планки
При помощи установки цокольного профиля выставляется уровень нижнего слоя утеплителя. Также эта планка принимает на себя часть нагрузки от веса теплоизоляционного материала. И, кроме того, такая планка способствует защиты нижнего торца утеплителя от проникновения грызунов
Между планками должен оставаться зазор около 2-3 мм.
Монтаж плит не в шахматном порядке.
Частой проблемой явлется возникновений щелей между плитами.
Плиты утеплителя должны быть установлены тщательно и плотно в шахматном порядке, то есть, смещены на половину длины плиты снизу вверх, начиная от угловой стены.
Неправильное нанесение клея
Неправильно, когда склеивание осуществляется только путем нанесения «ляпух» и не наносится слой клея по периметру листа. Следствием такого приклеивания может быть изгиб плит утеплителя или обозначение их контура на чистовой отделке утепленного фасада.
Варианты правильного нанесения клея на пенопласт:
- по периметру в виде полос с шириной 4-6 см. На остальной поверхности утеплителя – точечно «ляпухами» (от 3 до 8 шт). Общая площадь клея должна охватывать минимум 40% листа пенопласта;
- нанесение клея на всю поверхность гребневым шпателем - применяется только в случае, если стены предварительно оштукатурены.
Примечание: клеевой раствор наносится только на поверхность теплоизоляции, никогда на основание.
Приклеивание минеральной ваты требует предварительной шпаклевки поверхности плиты Тонкий слой цементного раствора втирают в поверхность минваты.
Недостаточное крепление теплоизоляции к несущей поверхности
Это может быть результатом небрежного нанесения клея, использования материалов с несоответствующими параметрами, или слишком слабого крепления механического. Механические соединения - это всевозможные дюбеля и анкеры. Не допускайте экономии на механическом креплении утеплителя, будь то тяжелая минеральная вата или легкий пенопласт.
Место крепления дюбелем должно совпадать с местом нанесения клея (ляпухи) на внутренней стороне утеплителя
Дюбеля должны быть надлежащим образом утоплены в теплоизоляцию. Слишком глубокое вдавливание приводит к повреждению изоляционных плит и формированию мостика холода. Слишком мелкое, приводит к вздутию, которое будет виден на фасаде.
Оставление теплоизоляции без защиты от погодных условий.
Открытая минеральная вата легко впитывает воду, а пенопласт на солнце подвергается поверхностной эрозии, которая может ухудшить сцепление слоев утепления стен. Теплоизоляционные материалы необходимо защитить от атмосферных воздействий, как тогда, когда они хранятся на строительном объекте, так и при их использовании для утепления стен. Стены, утепленные минеральной ватой, должны быть защищены крышей, чтобы они не были намочены дождем – потому что если это произойдет, то они будут высыхать очень медленно, а увлажненная теплоизоляция является не эффективной. Стены, утепленные пенопластом, не могут подвергаться продолжительному воздействию прямых солнечных лучей. Под продолжительным имеется ввиду – более 2-3 месяцев.
Неправильная укладка плит утеплителя в углах проемов
Для утепления стен в углах проемов окон или дверей, утеплитель необходимо вырезать соответствующим образом так, чтобы пересечение плит не приходилось на углы проемов. Это, конечно, заметно увеличивает количество отходов теплоизоляционного материала, но позволяет значительно снизить риск появления трещин штукатурки в этих местах.
Не шлифование приклеенного слоя пенопласта
Эта операция занимает много времени и является достаточно трудоемкой. По этой причине она не пользуется популярностью среди подрядчиков. В результате может сформироваться кривизна на фасаде.
Ошибки при укладки стеклосетки
Армирующий слой утепления стен обеспечивает защиту от механических повреждений. Выполняется он из стеклосетки и снижает термические деформации повышает прочность и предотвращает образование трещин.
Сетка должна быть полностью погружена в слой клея. Важно, чтобы сетка была приклеена без складок.
В местах, уязвимых к нагрузкам, выполняется дополнительный слой армирования - во всех углах оконных и дверных проемов, под углом 45° вклеиваются полосы сетки размером минимум 35х25. Это предотвращает образование трещин в углах проемов.
Чтобы укрепить углы дома – используются угловые профили с сеткой.
Не заполнение швов между утеплителем
Результатом является образование мостиков холода. Чтобы заполнить пробелы шириной до 4 мм, используется монтажная пена для фасада.
Не использование грунтовки перед слоем декоративной штукатурки
Некоторые ошибочно наносят финишную декоративную штукатурку непосредственно на слой с сеткой, отказавшись от специальной (не дешевой) грунтовки. Это приводит к неправильному склеиванию декоративной штукатурки, появлению просветов серого цвета от клея, и шероховатой поверхности утепленного фасада. Кроме того, через несколько лет такая штукатурка трескается и отпадает кусками.
Ошибки при нанесении декоративной штукатурки
Тонкопленочные штукатурки могут быть выполнены по истечении 3 дней от момента выполнения армирующего слоя.
Работа должна быть организована так, чтобы команда работала без перерывов на, как минимум 2 –х или 3-х уровней лесов. Это предотвращает появление неравномерного цвет на фасаде в следствии его разновременного высыхания.
В этой статье я рассмотрю вопросы вентиляции межстенного пространства и о связи этой вентиляции и утепления. В частности хотелось бы понять, для чего нужен вентиляционный зазор, чем он отличается от воздушного, каковы его функции и может ли зазор в стене выполнять теплоизоляционную функцию. Этот вопрос становится довольно актуальным в последнее время и вызывает много недопониманий и вопросов. Здесь я привожу свое частное экспертное мнение, основанное только на личном опыте и ни на чем другом.
Отказ от ответственности
Уже написав статью и перечитывая ее в очередной раз я вижу, что процессы, происходящие при вентиляции межстенового пространства, куда сложнее и многограннее, чем я описал. Но я решил оставить вот так, как есть, в упрощенном варианте. Особо дотошные граждане, пожалуйста, пишите комментарии. Будем усложнять описание в рабочем порядке.
Суть проблемы (предметная часть)
Давайте разберемся с предметной частью и договоримся о терминах, а то может получиться, что говорим мы об одном, а имеем ввиду совершенно противоположные вещи.
Это наш основной предмет. Стена может быть однородной, например, кирпичной, или деревянной, или пенобетонной, или литой. Но стена может состоять и из нескольких слоев. Например, собственно стена (кирпичная кладка), слой утеплителя-теплоизолятора, слой внешней отделки.
Воздушный зазор
Это слой стены. Чаще всего он является технологическим. Он получается сам собой, и без него либо невозможно возвести нашу стену, либо очень трудно это сделать. В качестве примера можно привести такой дополнительный элемент стены, как выравнивающий каркас.
Предположим у нас есть свежепостроенный деревянный дом. Нам охота его отделать. Мы первым делом прикладываем правИло и убеждаемся, что стена кривая. Более того, если смотреть на дом издали, то видишь вполне приличный дом, а как прикладываешь к стене правИло - становится видно, что стена кошмарно кривая.Ну… ничего не поделаешь! С деревянными домами такое случается. Стену выравниваем каркасом. В итоге между стеной и внешней отделкой образуется пространство, заполненное воздухом. Иначе, без каркаса, сделать приличную внешнюю отделку нашего дома не получится - углы «разъедутся». В итоге мы получаем воздушный зазор.
Запомним эту важную особенность рассматриваемого термина.
Вентиляционный зазор
Это тоже слой стены. Он похож на воздушный зазор, но обладает предназначением. Конкретно он предназначен для вентиляции. В контексте этой статьи вентиляция - это ряд мер, направленных на отведение влаги от стены и поддержание ее сухой. Может этот слой совмещать в себе технологические свойства воздушного зазора? Да может и об этом, в сущности, эта статья и пишется.
Физика процессов внутри стены Конденсация
А зачем сушить стену? Она что, мокнет что ли? Да мокнет. И для того, чтобы она намокла, ее не нужно поливать из шланга. Вполне достаточно перепада температуры от дневной жары к ночной прохладе. Проблема намокания стены, всех ее слоев, в результате конденсирования влаги могла бы быть неактуальна в морозную зиму, но тут на сцену выходит отопление нашего дома. В результате того, что мы отапливаем наши дома, теплый воздух стремится выйти из теплого помещения и опять происходит конденсация влаги в толще стены. Таким образом, актуальность просушки стены сохраняется в любое время года.
Конвекция
Прошу обратить внимание на то, что на сайте есть хорошая статья про теорию конденсата в стенах
Теплый воздух стремится подняться вверх, а холодный опуститься вниз. И это очень прискорбно, поскольку мы, в наших квартирах и домах, живем не на потолке, где собирается теплый воздух, а на полу, где собирается холодный. Но я, кажется, отвлекся.
Избавиться от конвекции полностью невозможно. И это тоже очень прискорбно.
А вот давайте рассмотрим очень полезный вопрос. Чем конвекция в широком зазоре отличается от той же конвекции в узком? Мы уже поняли, что воздух в зазоре движется в двух направлениях. По теплой поверхности он движется вверх, а по холодной спускается вниз. И вот тут я и хочу задать вопрос. А что происходит посередине нашего зазора? А ответ на этот вопрос довольно сложен. Полагаю, что слой воздуха непосредственно у поверхности движется максимально быстро. Он тянет за собой слои воздуха, которые находятся рядом. Насколько я понимаю, происходит это по причине трения. Но трение в воздухе довольно слабое, поэтому движение соседних слоев значительно менее быстрое, чем «пристенных» Но все равно есть место, где воздух, двигающийся вверх, соприкасается с воздухом, двигающимся вниз. Видимо в этом месте, где встречаются разнонаправленные потоки, происходит нечто вроде завихрений. Завихрения тем слабее, чем ниже скорость потоков. При достаточно широком зазоре эти завихрения могут вообще отсутствовать или быть совершенно незаметны.
А вот если зазор у нас составляет 20 или 30 мм? Тогда завихрения могут быть сильнее. Эти завихрения будут не только перемешивать потоки, но и тормозить друг друга. Похоже, что если и делать воздушный зазор, то надо стремиться сделать его тоньше. Тогда два разнонаправленных конвекционных потока будут друг другу мешать. А нам того и надо.
Рассмотрим несколько забавных примеров. Первый пример
Пусть у нас есть стена с воздушным зазором. Зазор глухой. Воздух в этом зазоре не имеет связи с воздухом вне зазора. С одной стороны стены тепло, с другой холодно. В конечном счете это означает, что и внутренние стороны в нашем зазоре точно так же различаются по температуре. Что происходит в зазоре? По теплой поверхности воздух в зазоре поднимается вверх. По холодной опускается вниз. Поскольку это один и тот же воздух, то образуется круговорот. В процессе этого круговорота тепло активно переносится с одной поверхности на другую. Причем активно. Это значит, что сильно. Вопрос. Полезную функцию выполняет наш воздушный зазор? Похоже, что нет. Похоже, он нам активно стены охлаждает. Есть ли хоть что-то полезное в этом нашем воздушном зазоре? Нет. Похоже, что ничего полезного в нем нет. В принципе и во веки веков.
Второй пример. 
Предположим, мы сделали вверху и внизу отверстия для того, чтобы воздух в зазоре сообщался с внешним миром. Что у нас изменилось? А то, что теперь круговорота как бы нет. Либо он есть, но есть и подсос и выход воздуха. Теперь воздух нагревается от теплой поверхности и, возможно частично, вылетает наружу (теплый), а снизу на его место приходит холодный с улицы. Хорошо это или плохо? Сильно ли отличается от первого примера? С первого взгляда становится даже хуже. Тепло выходит на улицу.
Я же отмечу следующее. Да, теперь мы греем атмосферу, а в первом примере мы грели обшивку. На сколько первый вариант хуже или лучше второго? Знаете, я думаю это примерно одинаковые варианты по своей вредоносности. Это мне интуиция моя подсказывает, поэтому я, на всякий случай, на своей правоте не настаиваю. Но зато у нас в этом втором примере получилась одна полезная функция. Теперь наш зазор стал из воздушного вентиляционным, то есть мы добавили функцию выноса влажного воздуха, и значит, просушки стен.
А в вентиляционном зазоре конвекция есть или там воздух в одну сторону движется?
Конечно есть! Точно так же теплый воздух движется вверх, а холодный идет вниз. Просто это не всегда один и тот же воздух. И вред от конвекции тоже есть. Поэтому вентиляционный зазор точно так же, как и воздушный, не нужно делать широким. Ветер в вентиляционном зазоре нам не нужен!
А что хорошего в просушке стены?
Выше я назвал процесс переноса тепла в воздушном зазоре активным. По аналогии назову процесс переноса тепла внутри стены пассивным. Ну может быть такая классификация не слишком строгая, но статья моя, и в ней я имею право на такие безобразия. Так вот. Сухая стена имеет теплопроводность значительно меньше, чем сырая. В итоге тепло будет медленнее доходить изнутри теплой комнаты к вредоносному воздушному зазору и выноситься наружу тоже станет меньше. Банально конвекция замедлится, поскольку левая поверхность нашего зазора будет уже не такой теплой. Физика увеличения теплопроводности сырой стены в том, что молекулы пара передают при столкновениях друг с другом и с молекулами воздуха больше энергии, чем просто молекулы воздуха при соударении друг с другом.
Как происходит процесс вентиляции стены?
Ну тут просто. На поверхность стены выступает влага. Воздух движется вдоль стены и уносит влагу с нее. Чем быстрее движется воздух, тем быстрее просыхает стена, если она мокрая. Это просто. Но дальше интереснее.
Какая скорость вентиляции стены нам нужна? Это один из ключевых вопросов статьи. Ответив на него, мы многое поймем в принципе построения вентиляционных зазоров. Поскольку мы имеем дело не с водой, а с паром, а последний чаще всего представляет собой просто теплый воздух, нам и надо отводить от стены этот самый теплый воздух. Но отводя теплый воздух, мы охлаждаем стену. Для того, чтобы не охлаждать стену нам нужна такая вентиляция, такая скорость движения воздуха, при которой пар отводился бы, а много тепла у стены не отнималось бы. К сожалению, я не могу сказать, сколько кубов в час должно проходить по нашей стене. Но могу представить себе, что совсем не много. Нужен некий компромисс между пользой от вентиляции и вредом от выноса тепла.
Промежуточные выводы
Пришло время подвести некие итоги, без которых не хотелось бы двигаться дальше.
В воздушном зазоре нет ничего хорошего.
Да действительно. Как показано выше, простой воздушный зазор не несет никаких полезных функций. Это должно означать, что его следует избегать. Но я всегда мягко относился к такому явлению, как воздушный зазор. Почему? Как всегда по ряду причин. И, кстати, каждую я могу обосновать.
Во-первых, воздушный зазор - явление технологическое и без него бывает просто не обойтись.
Во-вторых, если не обойтись, то зачем мне излишне запугивать честных граждан?
А в-третьих, вред от воздушного зазора не занимает первых мест в рейтинге ущерба теплопроводности и строительных ляпов.
Но прошу запомнить следующее, во избежание будущих недопониманий. Воздушный зазор никогда и ни при каких обстоятельствах не может нести функцию уменьшения теплопроводности стены. То есть воздушный зазор не может сделать стену теплее.
И если уж делать зазор, то надо делать его уже, а не шире. Тогда конвекционные потоки будут препятствовать друг другу.
У вентиляционного зазора полезная функция всего одна.
Это так и это очень жаль. Но эта единственная функция крайне, просто жизненно важна. Более того, без нее просто нельзя. Кроме того, далее мы рассмотрим варианты уменьшения вреда от воздушных и вентиляционных зазоров при сохранении положительных функций последних.
Вентиляционный зазор, в отличие от воздушного, может улучшить теплопроводность стены. Но не за счет того, что воздух в нем имеет малую теплопроводность, а за счет того, что основная стена или слой теплоизолятора становится суше.
Как уменьшить вред от конвекции воздуха в вентиляционном зазоре?
Очевидно, что уменьшить конвекцию - означает ей воспрепятствовать. Как мы уже выяснили, мы можем воспрепятствовать конвекции, столкнув два конвекционных потока. То есть сделать вентиляционный зазор совсем узеньким. Но мы можем еще и заполнить этот зазор чем-нибудь, что не прекращало бы конвекцию, но значительно тормозило бы ее. Что это может быть?
Пенобетон или газосиликат? Кстати говоря, пенобетон и газосиликат довольно пористые и я готов поверить, что в блоке из этих материалов существует слабая конвекция. С другой стороны, стена у нас высокая. Она может быть и 3 и 7 и больше метров высотой. Чем большее расстояние надо пройти воздуху, тем более пористый материал должен у нас быть. Скорее всего пенобетон и газосиликат не подходят.
Тем более не подходит дерево, керамический кирпич и так далее.
Пенопласт? Не! Пенопласт тоже не подходит. Он не слишком легко проницаем для водяных паров, особенно, если им надо пройти больше трех метров.
Сыпучие материалы? Типа керамзита? Вот, кстати интересное предложение. Наверное, может сработать, но керамзит слишком неудобен в использовании. Пылит, просыпается и все такое.
Вата малой плотности? Да. Думаю, вата совсем низкой плотности - лидер для наших целей. Но вата не выпускается совсем тонким слоем. Можно найти полотна и плиты минимум 5 см толщиной.
Как показывает практика, все эти рассуждения хороши и полезны только в теоретическом плане. В реальной жизни можно поступить куда проще и прозаичнее, о чем я и напишу в пафосном виде в следующем разделе.
Главный итог, или что же, все-таки, делать на практике?
- При строительстве личного дома не стоит специально создавать воздушные и вентиляционные зазоры. Большой пользы вы не добьетесь, а вред можете нанести. Если по технологии строительства можно обойтись без зазора - не делайте его.
- Если без зазора обойтись нельзя, то надо его оставить. Но не стоит его делать шире, чем того требуют обстоятельства и здравый смысл.
- Если у вас получился воздушный зазор, стоит ли доводить (превращать) его до вентиляционного? Мой совет: «Не заморачивайтесь на это и действуйте по обстоятельствам. Если кажется, что лучше сделать, или просто хочется, или это принципиальная позиция - то сделайте вентиляционный, а нет - оставьте воздушный».
- Никогда и ни при каких обстоятельствах не используйте при устойстве внешней отделки материалы менее пористые, чем материалы самой стены. Это относится к рубероиду, пеноплексу и в некоторых случаях к пенопласту (пенополистиролу) и еще к пенополиуретану. Заметьте, если на внутренней поверхности стен устроена тщательная пароизоляция, то несоблюдение этого пункта не принесет вреда кроме перерасхода средств.
- Если вы делаете стену с внешним утеплением, то используйте вату и не делайте никаких вентиляционных зазоров. Все будет прямо через вату замечательно просыхать. Но в этом случае надо все-таки предумотреть доступ воздуха к торцам утеплителя снизу и сверху. Или только сверху. Это нужно для того, чтобы конвекция, хоть и слабая, но была.
- А что делать, если дом по технологии отделан снаружи водонепроницаемым материалом? Например каркаснощитовой дом с внешним слоем из OSB? В этом случае нужно либо предусмотреть доступ воздуха в межстенной пространоство (снизу и сверху), либо предусмотреть пароизоляцию внутри помещения. Последний вариант мне нравится куда больше.
- Если при устройстве внутренней отделки была предусмотрена пароизоляция, стоит ли делать вентиляционные зазоры? Нет. В этом случае вентиляция стены ненужна, ибо в нее нет доступа влаге из помещения. Никакой дополнительной теплоизоляции вентиляционные зазоры не предоставляют. Они только высушивают стену и все.
- Ветрозащита. Я считаю, что ветрозащита не нужна. Роль ветрозащиты замечательно выполняет сама внешняя отделка. Вагонка, сайдинг, плитка и так далее. Причем, опять же мое личное мнение, щели в вагонке не настолько способствуют выдуванию тепла, чтобы пользоваться ветрозащитой. Но мнение это лично мое, оно довольно спорно и я на нем не наставиваю. Опять же производителям ветрозащиты тоже «кушать хочется». Обоснование этого мнения у меня, конечно, есть и я могу его привести для интересующихся. Но в любом случае надо помнить, что ветер очень сильно охлаждает стены, и ветер - это очень серьезный повод для беспокойства тем, кто хочет экономить на отоплении.
ВНИМАНИЕ!!!
К этой статье
есть комментарий
Если ясности не возникло, то почитайте ответ на вопрос человека, которому тоже не все стало ясно и он попросил меня вернуться к теме.
Надеюсь, что приведенная статья ответила на многие вопросы и внесла ясность
Дмитрий Белкин
Статья создана 11.01.2013
Статья отредактирована 26.04.2013
Похожие материалы - отбираем по ключевым словам
При утеплении стен деревянного дома многие совершают как минимум одну из четырех наиболее коварных ошибок, которые приводят к быстрому гниению стен.

Важно понимать, что внутреннее теплое пространство дома всегда насыщенно парами. Пар содержится в выдыхаемом человеком воздухе, образуется в большом количестве в ванных комнатах, кухнях. При этом, чем выше температура воздуха, тем большее количество пара он может удерживать. При понижении температуры способность к удерживанию влаги в воздухе снижается, а излишки выпадают в виде конденсата на более холодных поверхностях. К чему приведет подпитка влагой деревянных конструкций – догадаться не сложно. Поэтому хочется обозначить четыре основных ошибки, которые могут привести к печальному результату.
Утепление стен изнутри крайне нежелательно , поскольку точка росы переместится внутрь помещения, что будет приводить к конденсации влаги на холодной деревянной поверхности стены.
Но если это единственный доступный вариант утепления, то нужно обязательно позаботиться о наличии пароизоляции и двух вентиляционных зазоров.

В идеальном случае «пирог» стены должен выглядеть так:
- внутренняя отделка;
- вентиляционный зазор ~30 мм;
- качественная пароизоляция;
- утеплитель;
- мембрана (гидроизоляция);
- второй вентиляционный зазор;
- деревянная стена.
При этом нужно помнить, что чем толще слой утеплителя, тем меньший перепад наружной и внутренних температур потребуется для образования конденсата на деревянной стене. А чтобы обеспечить необходимый микроклимат между утеплителем и стеной, в внизу стены просверливается несколько вентиляционных отверстий (отдушин) диаметром 10 мм на расстоянии примерно одного метра друг от друга.
В случае, если дом расположен в теплых регионах, и перепад температур внутри и снаружи помещения не превышает 30-35°С, то второй вентиляционный зазор и мембрану теоретически можно убрать, положив утеплитель прямо на стену. Но чтобы сказать точно, нужно произвести расчет положения точки росы при различных температурах.
Использование пароизоляции при утеплении снаружи
Размещение пароизоляции на наружной части стены – это более серьезная ошибка, особенно если стены внутри помещения этой самой пароизоляцией не защищены.
Брус хорошо впитывает влагу из воздуха, и если он будет гидроизолирован с одной из сторон – ждите беды.
Правильный вариант «пирога» при наружном утеплении выглядит так:
Внутренняя отделка (9);
- пароизоляция (8);
- деревянная стена (6);
- утеплитель (4);
- гидроизоляция (3);
- вентиляционный зазор (2);
- внешняя отделка (1).
Использование утеплителя с низкой паропроницаемостью
Использование утеплителя с низкой паропроницаемостью при утеплении стен снаружи, например плит из экструдированного пенополистирола, будет эквивалентно размещению на стене пароизоляции. Такой материал запрет влагу на деревянной стене и будет способствовать гниению.
На деревянных стенах размещают утеплители эквивалентной или большей паропроницаемостью, чем у дерева. Тут отлично подойдут различные минераловатные утеплители и эковаты.
Отсутствие вентиляционного зазора между утеплителем и наружной отделкой
Пары, проникшие в утеплитель, смогут эффективно удаляться из него только при условии наличия паропроницаемой вентилируемой поверхности, коей является влагозащитная мембрана (гидроизоляция) с вентиляционным зазором. Если к ней вплотную расположить тот же сайдинг, выход паров будет сильно затруднен, и влага будет конденсироваться либо внутри утеплителя, либо, что еще хуже, на деревянной стене со всеми вытекающими последствиями.
Также вам может быть интересно
:
- 8 ошибок при строительстве каркасных домов (фото)
- Чем дешевле отапливать дом (газ, дрова, электричество, уголь, дизель)
Оценка статьи:
Нужна ли пароизоляция при утеплении деревянного дома из бруса снаружи Пароизоляция чем отличается а в с д верх и низ